最新动态

最新动态

中国芯片光刻机技术反超荷兰美国

中国芯片光刻机技术反超荷兰美国

荷兰是欧洲的贸易大国,凭借其卓越的港口优势和微电子领域的光刻机技术,一直在国际舞台上扮演着重要的角色。然而,自2018年以来,荷兰开始支持美国对中国的科技战略,通过出口管制光刻机来限制中国的芯片产业。这一举措引发了一系列反应,对两国之间的微电子竞争产生了深远的影响。(四川半导体芯片封装)荷兰的光刻机技术一直以来都被认为...

天安门下半旗悼念李克强同志

天安门下半旗悼念李克强同志

11月2日,为悼念李克强同志,首都天安门下半旗志哀。四川半导体微组装设备资讯请联系:18980821008(张生)19382102018(冯小姐)四川省微电瑞芯科技有限公司http://www.wdrx-semi.com/

女足无缘巴黎奥运会

女足无缘巴黎奥运会

11月1日晚,厦门白鹭体育场,2024巴黎奥运会女足亚洲区预选赛小组赛最后1轮,中国女足1:1战平韩国女足,1胜1负1平积4分无法晋级到第三阶段,失去巴黎奥运会决赛圈参赛资格。(四川半导体微组装设备公司有哪些?)主教练发布会道歉赛后发布会,谈到本场比赛水庆霞表示:“我很抱歉今天的比赛没有拿下,但队员在今天表现出很好的技...

3nm良率是多少?

3nm良率是多少?

据报道,三星和台积电的3nm制程芯片的良品率目前均只有50%左右,不到60%,而不是此前已经达到70%的说法,业界最近的一系列质疑让这个目前最先进的3nm制程良率成为一个谜。(四川半导体设备)iPhone 15 Pro过热是否与3nm制程有关?iPhone 15 / Pro 系列手机自发布以来,就收到了许多用户关于发热...

都被骗了?麒麟9000s芯片的秘密被深挖

都被骗了?麒麟9000s芯片的秘密被深挖

最近一段时间,全球不少人都将目光集中在华为Mate60身上,虽然Mate60已经发售一个月的时间了,可是依然有不少消息在接连不断的传出。(四川半导体设备)按照道理来说,美国和日本都是禁止华为手机销售的,为什么对华为Mate60如此关注呢?原因就在于Mate60所搭载的芯片。近期日本研究所公开表示:发现了麒麟9000s芯...

chiplet的需求一路飙升,为何产能却一直跟不上?

chiplet的需求一路飙升,为何产能却一直跟不上?

制造2D和2.5D multi-die的技术已存在了近十年。然而,在Generative AI时代来临之前,chiplet的需求一直萎靡不振。Nvidia的AI处理器横扫市场,引发了一场突如其来的变革,让foundry和OSAT公司们措手不及。现在的关键是,跃跃欲试的chiplet公司们还能等多久,以及是否可以选择去中...

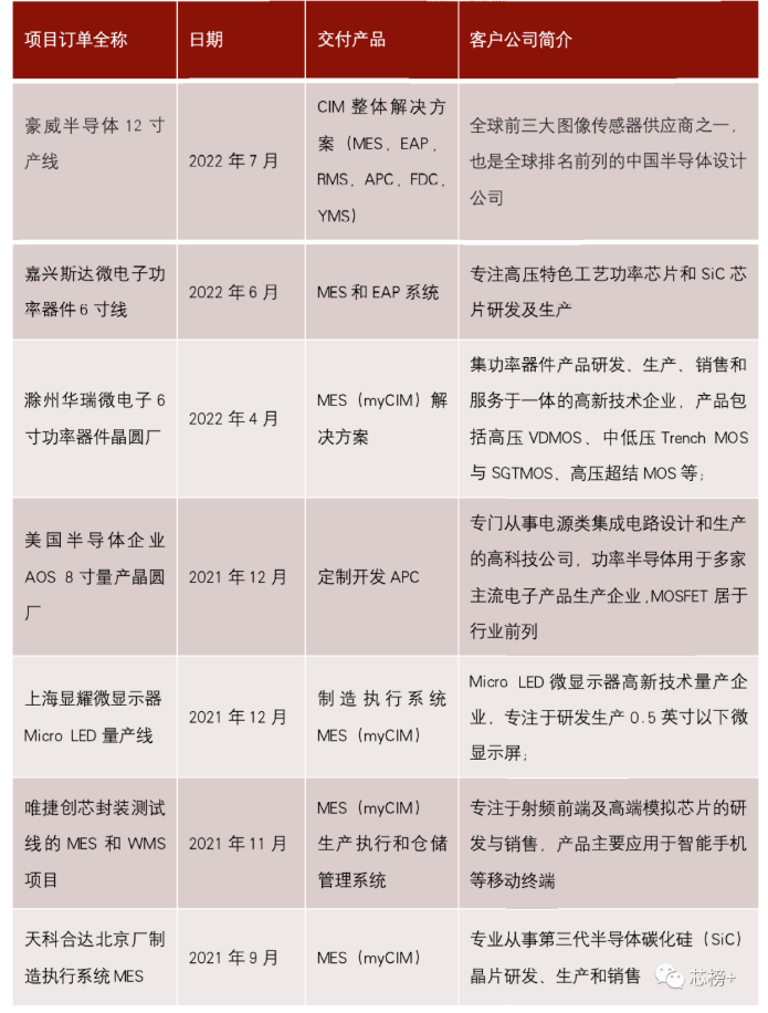
芯片制造领域的EDA,半导体CIM/MES登顶工业软件难度之巅

芯片制造领域的EDA,半导体CIM/MES登顶工业软件难度之巅

近日美国国会众议院通过了涉及2800亿美元的《芯片和科学法案》,并已由美国总统拜登签署成为法律,该法案将向半导体产业提供约527亿美元的资金补贴,以鼓励企业在美国研发和制造芯片,并为企业提供25%的投资税抵免(约242亿美元),该法案的实施预计可撬动十倍以上的半导体制造产业投资,影响深远。叠加当前复杂地缘政治形势及新冠...

中国科技之光,给中国科学家点赞

中国科技之光,给中国科学家点赞

西方国家为何经常针对我们呢?因为中国人太聪明了,中国科学家太厉害了,西方用几百年几十年研发的高新科技,我国竟然只用短短的时间就能追赶上来,这就是西方国家真正排斥我国的真正原因。梳理一下中国打破欧美垄断的10个核心技术,看看我国科技发展的速度和实力。第一个核心技术就是火星探测器,我国的航天科技比西方国家起步都晚,但是发展...

【重要芯闻】芯片业凛冬将至!韩企发出衰退预警;美芯片行业或再遭冲击;中芯国际:看好中国芯片代工;中国量子科学家在美获奖

【重要芯闻】芯片业凛冬将至!韩企发出衰退预警;美芯片行业或再遭冲击;中芯国际:看好中国芯片代工;中国量子科学家在美获奖

四川微电瑞芯科技有限公司邀您一起看芯闻——微电瑞芯--您身边的四川半导体设备、四川微组装设备、四川实验室设备集成供应商。如有平行封焊,气相清洗机,等离子清洗机等 半导体、微组装、实验室设备需求,请联系:18980821008。# 分析师预警:芯片业凛冬将至8 月 17 日消息,据彭博社报道,芯片公司们正在为即将到来的严...

半导体工艺废水处理简介

半导体工艺废水处理简介

WWT-HF废水流程 含氟废水处理系统至少设置两套,一用一备,设置两级处理 。HF废水首先由水泵自均和槽提升至第一反应槽,在该反应槽使用Ca(OH)2调节PH使之部分生成氟化钙后重力流进入第二反应槽在第二反应槽中精准投加CaCL2将废水中的F反应彻底,同时细调PH值至最佳点其后废水流入混凝槽并投加混凝剂(PAC)生成的...