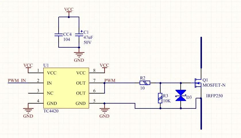
关于MOS管驱动电路设计,本文谈一谈如何让MOS管快速开启和关闭。(四川半导体微组装设备厂家)








高低电平分明,电平这时候可以叫电平了,因为它平。边沿陡峭,开关速度快,损耗很小,略有震荡,可以接受,管子进不了线性区,强迫症的话可以适当调大栅极电阻。
更多的四川半导体微组装设备资讯请联系:18980821008(张生)19382102018(冯小姐)
四川省微电瑞芯科技有限公司http://www.wdrx-semi.com/
关于MOS管驱动电路设计,本文谈一谈如何让MOS管快速开启和关闭。(四川半导体微组装设备厂家)








高低电平分明,电平这时候可以叫电平了,因为它平。边沿陡峭,开关速度快,损耗很小,略有震荡,可以接受,管子进不了线性区,强迫症的话可以适当调大栅极电阻。
更多的四川半导体微组装设备资讯请联系:18980821008(张生)19382102018(冯小姐)
四川省微电瑞芯科技有限公司http://www.wdrx-semi.com/
028-86723768
企业微信